Designed from March to May 2025 for Print Production at the University of North Carolina at Charlotte. This project focused on creating an energetic point-of-purchase display for GRIND, a caffeine gum brand inspired by street art and graffiti. The design emphasizes bold textures, vivid colors, and a raw, urban edge to capture the product’s fast-paced, high-energy identity.
Process Work
The GRIND visual identity draws inspiration from street art, graffiti tags, and bold urban textures. The typography uses hand-drawn, spray-paint–inspired letterforms to reflect raw energy and motion, while the color palette combines electric greens, deep blacks, and crisp whites to emphasize contrast and intensity. The layered graffiti pattern ties the brand together, giving GRIND its gritty, high-energy aesthetic.
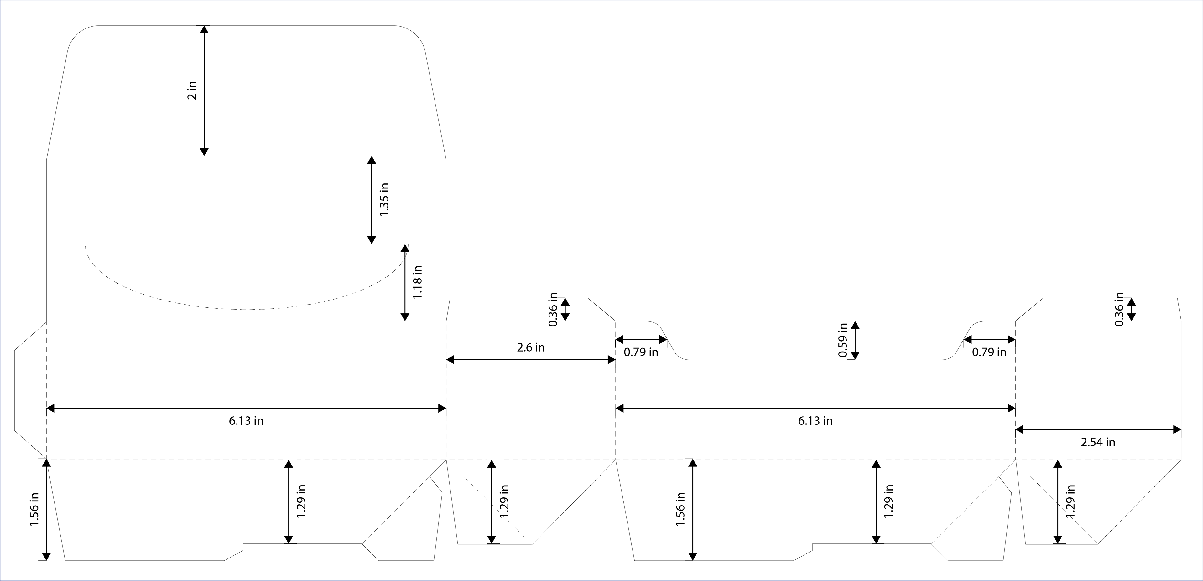
Dielines & Structural Layout
The dielines and structural measurements were carefully developed to ensure precise folds, alignment, and functionality for both the gum packaging and the point-of-purchase display. Each dieline includes detailed dimensions for accurate trimming and assembly, allowing the box to hold multiple gum packs securely while maintaining its compact retail form. The layout balances practicality with design, ensuring that graphics align seamlessly once folded and the product remains visually consistent across all sides.
The final mockups showcase the GRIND display box and gum packaging in a realistic retail setup, highlighting structure, color accuracy, and consistency across all panels. Each component was laser printed, cut, and assembled by hand to ensure precise alignment and a professional finish, bringing the bold, graffiti-inspired visuals of GRIND to life in physical form.
FINAL MOCKUPS
Taking inspiration from street art and urban graffiti culture, I aimed to capture GRIND’s energetic and rebellious personality through bold visuals and dynamic textures. GRIND is a caffeine gum brand that embodies movement, determination, and a relentless mindset designed for those who never slow down. The vibrant green spray-paint background, graffiti-inspired typography, and sharp contrast between black and white reflect the brand’s raw intensity. Together, these elements create a powerful point-of-purchase display that demands attention and conveys GRIND’s fast-paced, high-energy identity.
Each GRIND display box contains multiple packs of caffeine gum, designed to energize consumers on the go. The packaging features the brand’s graffiti-inspired logo against a bold green spray-painted background, emphasizing movement and intensity. Each gum pack showcases consistent street-style textures and lightning bolt motifs that reinforce GRIND’s high-energy identity. The retail point-of-purchase display holds the gum packs at an angled position for maximum visibility, encouraging impulse grabs while maintaining a clean, urban aesthetic. The arrangement and color contrast highlight the product’s bold attitude, positioning GRIND as a performance-driven gum that stands out on any counter or retail shelf.
Back to Top